深圳新闻网4月10日讯(记者 钟鸿冰)日前,深圳通过并批准《深圳市提升台风暴雨灾害防御能力重点任务实施方案》(以下简称:《方案》)。深圳市防汛防旱防风指挥部(市三防指挥部)同期向市三防指挥部各成员单位及各相关单位印发该方案,并要求遵照执行。
据了解,《方案》为全面提升深圳台风暴雨灾害防御能力而制定,把确保人民群众生命安全放在首位,坚持以防为主、防抗救相结合等原则,综合运用各类资源和多种手段,强化统筹协调,科学应对台风暴雨灾害。
《方案》提出健全有关体制机制,并完善有关规范标准,同时提升相关工程建设、加大工程投入和培训教育工作。
在健全有关体制机制方面,深圳将研究精细化“四停”(停工、停业、停市、停课)、“五停”(增加地铁、公交、出租车等公共交通工具停运)及相应恢复方案,以解决台风期间公交、地铁等市内远距离出行工具预警机制不完善,导致人员不能及时撤离转移至安全场所;台风过后无专门部门或人员来开展灾后恢复规划工作的问题。
同时,还将建立灾害天气道路交通管制机制、健全完善三防应急预案体系等,并在2019年12月前开始实施;健全避难场所救助保障机制、完善巨灾保险保障机制、健全深汕特别合作区突发事件预警信息发布机制等,在2020年12月前开始实施。所有体制机制都由主要责任单位负责牵头,相关单位配合建立实施。
在完善有关规范标准方面,《方案》提出提升地下空间防水浸保障能力,完善城市主干道和地铁高架线段、车辆段试车线及车站建筑周边区域行道树管理规范,优化灾害预警标识,编制各行业台风暴雨灾害应急救援操作手册等。
在提升相关工程建设方面,《方案》提出提升城市防洪潮、排涝能力,系统提升海上应急救助能力,电力系统应对极端天气能力,以及在极端天气情况下的应急通信保障能力等,同时提升灾后绿化垃圾、生活垃圾处置能力,避难场所安全可靠性等。
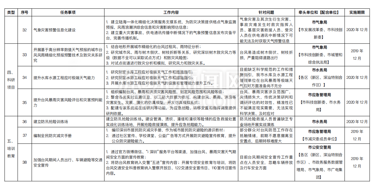
在加大科研投入方面,《方案》提出开展基于高分辨率数值天气预报的台风风雨精细化预报、预警技术及致灾关系研究,同时提升水库水源工程应对极端天气能力和台风暴雨灾害风险评估和灾害预判能力。
在加强培训教育方面,《方案》提出建立防汛抢险训练场,编印市民防灾减灾手册,加强台风期间人员出行、车辆避险等交通安全宣传工作。
《方案》要求,各区(新区、深汕特别合作区)、各部门和各单位要高度重视,加强组织领导,统筹安排方案中各项任务,并科学有序推进;牵头部门应对牵头任务充分发挥综合指导和监督管理职能,有效推动项目实施,同时市三防指挥部应发挥统筹协调作用,督促各部门和单位认真落实实施方案。
附:《深圳市提升台风暴雨灾害防御能力重点任务实施方案一览表》





